公告通知
协会首页 > 公告通知 > 公告通知
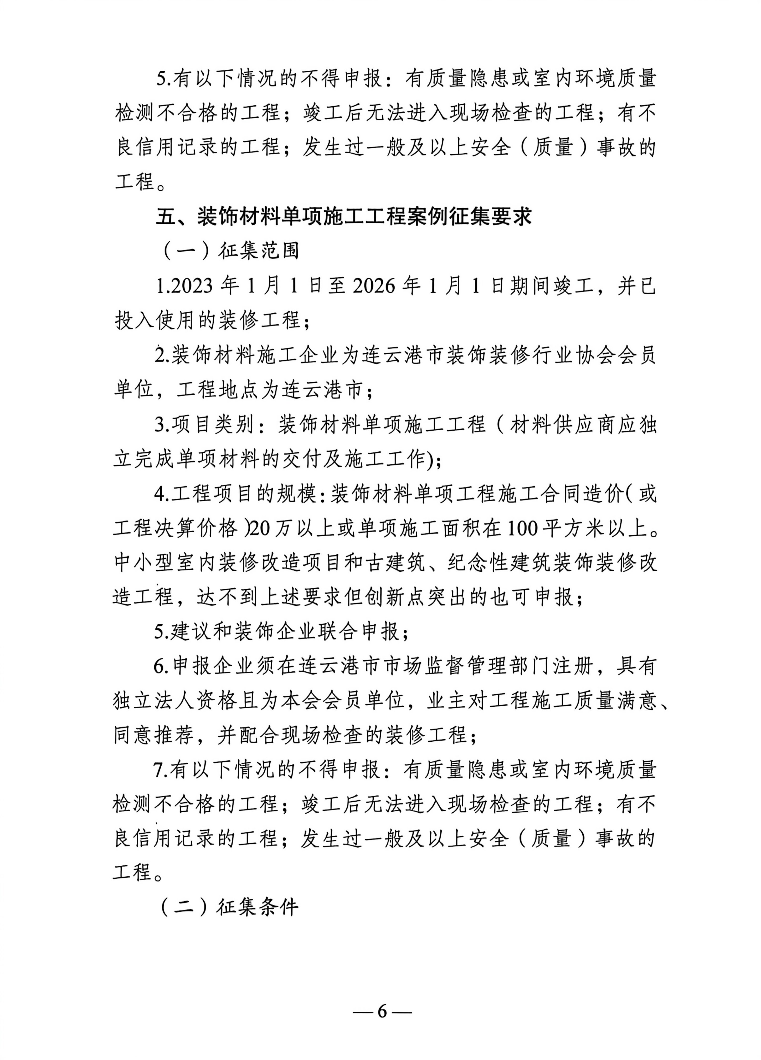
关于征集连云港市装饰装修行业 经典案例的通知
上一篇: 已是第一篇
下一篇: 连云港市装饰装修行业协会负责人人选公示
协会首页 > 公告通知 > 公告通知
上一篇: 已是第一篇
下一篇: 连云港市装饰装修行业协会负责人人选公示
Copyright © 2016- 连云港市装饰装修行业协会 .....All Rights Reserved..... 备案号: 苏ICP备2021056838号-1
电话:17605182821 技术支持:江苏吉祥周易文化传播有限公司
友情链接: 中华人民共和国住建部连云港市人民政府连云港市住房和城乡建设局连云港市民政局江苏中承国瑞建筑装饰工程有限公司连云港市装饰装修行业协会中国社会组织网江苏省装饰装修行业协会中国建筑装饰协会中国室内装饰协会工业和信息化部江苏省住房和城乡建设厅
